深圳楼市迎大利好:深户购房取消社保限制,非深户满3年社保可购1套房
导读:农历新年来临前,深圳楼市释放了一波重大利好。
农历新年来临前,深圳楼市释放了一波重大利好。
2月7日,深圳市住房和建设局发布《关于优化住房限购政策的通知》,通知明确:本市户籍居民家庭(含部分家庭成员为本市户籍居民的家庭)限购2套住房;本市户籍成年单身人士(含离异)限购1套住房;对户籍居民不再限定落户年限以及缴纳个人所得税、社会保险年限。非本市户籍居民家庭及成年单身人士(含离异)购买住房个人所得税、社会保险年限要求由5年调整为3年。
简言之,深户家庭限购2套住宅,深户单身限购住宅1套,均不再限制社保年限,只要是深户就可以买。非深户由5年社保改为3年社保,限购1套。

值得肯定的是,此次政策优化降低了居民购房门槛,有利于更好满足户籍居民和在深工作人员的刚性和改善性住房需求。
对此,广东省城规院住房政策研究中心首席研究员李宇嘉向钛媒体APP表示,此次政策利好主要体现在对购房资格的放松。
首先,在深圳户籍购房政策的变化上,恢复到2021年7月15日新政之前的政策,取消“落户3年、社保3年才可以买房”的政策限制。主要基于两点考虑:一是之前宽松的落户政策下,外来人口通过落户深圳炒房的情况已经明显减少;二是深圳近年来常住人口出现减少,户籍人口增长也出现了疲态,需要调整户籍购房政策来增加深圳对常住人口和户籍人口的吸引力。
其次,在非户籍人口购房资格上,从之前的连续5年社保要求降低到3年,这一政策与广州非户籍人口限购政策一致,同样也是基于近年来对于非户籍人口的吸引力下降的考虑。需要通过住房政策调整,增加城市对于非户籍人口的吸引力,促进住房与新型城镇化协同发展。
另有业内人士指出,在最近举办的深圳市政府新春团拜会上,相关部门公布了2023年深圳的经济社会发展数据。其中,2023年的社区登记总人口数据达到2163.77万,同比2022年年增长了193万人,增长率达到9.79% 。
“虽然这一数据不能与常住人口画等号,但是能佐证深圳的吸引力和活力依然被看好,同时也不排除这新增的193万人未来能转换为真正的购买力。”上述业内人士谈到。

事实上,在房地产政策调控方面,深圳一直执行最严的调控措施,即便是在楼市持续低迷之下也不曾放松。进入2023年,在北京、上海和广州等一线城市陆续放松限购之后,深圳也在信贷、购房资格等多个方面进行了放松,但市场表现仍然未见起色。
钛媒体APP梳理发现,2023年以来,深圳相继释放多项政策利好,具体包括: 二手房“带押过户”、参考价与银行贷款脱钩、“双证合一”落地、“认房不认贷”政策出炉、放松港澳居民购买商办类物业、 对离婚不满3年购房资格认定进行优化调整、房贷利率下调、取消750万豪宅线、下调二套首付比例至四成。
对于本次政策放宽,易居研究院研究总监严跃进向钛媒体APP指出,深圳政策放松最大的信号意义是,此前认房不认贷、降低首付比例和房贷利率方面,几个一线城市的步骤非常相似和统一。这说明当前在既有政策基础上,在限购政策方面落实了非常宽松的一致导向,是政策宽松的重点领域和体现。
“放松后对于市场的判断:市场交易数据方面,由于限购放松带来了新的购房需求,所以市场交易行情预计在3月份网签数据上会明显体现出来,即明显拉升。同时,价格方面看,由于交易量的上升或预期上升,所以价格方面止跌或企稳的可能性明显增加。这是后续市场的趋势或逻辑点。”严跃进补充道。
值得一提的是,在此之前,广州、上海、北京通州区等地已相继释放多项政策利好。

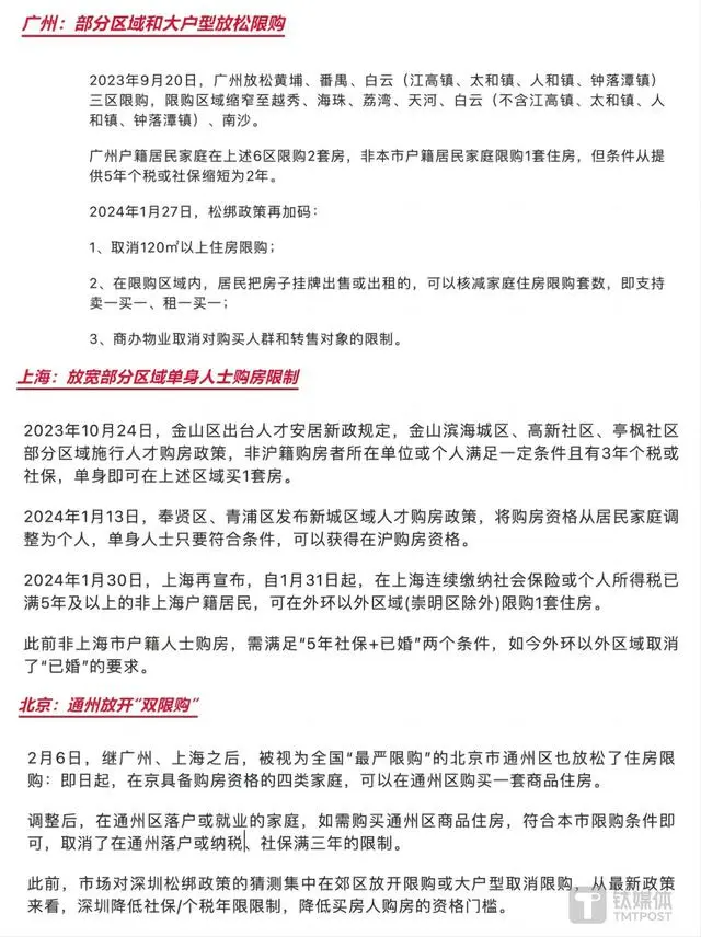
其中,广州是针对部分区域和大户型放松限购;上海是放宽部分区域单身人士购房限制;北京通州区则是放开“双限购”,即在通州区落户或就业的家庭,如需购买通州区商品住房,符合本市限购条件即可,取消了在通州落户或纳税、社保满三年的限制。
作者|陈伟纳