董文兴0元吞股,天星医疗IPO前创始人低价套现
导读:运动损伤的存在,让嗅觉灵敏的创业者看到了背后潜藏的运动医疗商机,董文兴便是其中之一,他联合聂洪鑫和陈灏共同创办了北京天星医疗股份有限公司(下称“天星医疗”)。近年来,天星医疗业绩迎来爆发式增长,并在前不久向上交所递交了招股说明书,拟冲刺科创板上市。
文 / 李姗姗
2004年,雅典奥运会上,刘翔以12秒88的成绩赢得了男子110米跨栏金牌,荣获亚洲“飞人”之称。然而,自2008年开始,刘翔开始受慢性膝伤和跟腱炎的折磨,尽管付出了长时间的康复和训练,但在2012年伦敦奥运会前,他再次受到膝盖损伤的影响,导致无法参加比赛,这也宣告着他职业生涯的结束;
林丹,是中国羽毛球队的传奇人物之一,曾在奥运会和世界锦标赛中赢得66次男单冠军,他的职业生涯也伴随着滑膜炎、肩部肌肉拉伤等病痛困扰,在2019年全英羽毛球公开赛比赛中,林丹的左腿肌肉出现痉挛,不得不在比赛中退场;
作为中国拳击运动员中最具代表性的人物之一,邹市明共争夺5块金牌,而在这背后,从跟腱到腰肌,多处老伤一直伴随着他的整个运动生涯。转职业拳击之后,伤病更是如影随形,多次比赛和训练后,邹市明的左眼视力逐渐恶化,最终只剩下了0.1,已经达到残疾人的标准。
因严重的运动损伤而遗憾结束运动生涯的例子不胜枚举,不仅是专业运动员,日常生活中,人们运动时,也极易出现肌肉拉伤、韧带损伤、关节损伤、腰扭伤、骨折、挫伤等损伤的情况。
运动损伤的存在,让嗅觉灵敏的创业者看到了背后潜藏的运动医疗商机,董文兴便是其中之一,他联合聂洪鑫和陈灏共同创办了北京天星医疗股份有限公司(下称“天星医疗”)。近年来,天星医疗业绩迎来爆发式增长,并在前不久向上交所递交了招股说明书,拟冲刺科创板上市。
此次IPO,天星医疗拟募集资金10.93亿元,这一金额远高于公司最新体量,拟募集资金达到了总资产的近三倍。而募资补流的背后,公司账上也并不缺钱,且各期均无长短期借款,天星医疗此番“狮子大开口”,受到业内频频质疑。
一、创始人之一离场,切割关联交易
三人行必有我师,作为天星医疗的创始人,董文兴、聂洪鑫和陈灏各有所长。
董文兴是技术担当,其博士毕业于哈尔滨工业大学先进制造专业,创业之前曾先后担任北京星航机电设备厂工程师、国家食品药品监督管理总局医疗器械技术审评中心审评员、长春圣博玛副总经理,拥有可吸收材料领域的技术能力及专业背景。
聂洪鑫则提供资金支持,其拥有医疗器械领域及其他投资领域丰富的投资及产业经验,目前,聂洪鑫旗下所有企业有30家,包括北京旌准医疗、浙江佰辰医疗等多家医疗企业。另外,陈灏家族控制的广州天鹰从事运动医学领域相关产品的生产,因此,陈灏主要负责天星医疗的生产端。
2017年夏天,看好运动医学市场前景的三人,合伙成立了天星医疗的前身天星有限,公司注册资本为6363.63万元,其中聂洪鑫委托亲属聂为代其以货币认缴出资3500万元,董文兴以专有技术认缴出资2227.27万元,陈灏则分别以货币、专有技术认缴出资300万元、336.36万元,三人分别持股55%、35%、10%。
开局三个人,而创业未半陈灏却退出了天星医疗,2019年10月,陈灏将所持公司10%的股权全部转让给聂为,并辞去公司监事一职。
陈灏此举实际上是为了与天星医疗之间的关联交易作出切割。2020年-2022年及2023年一季度,天星医疗均与陈灏担任董事的企业广州天鹰存在大额关联采购。资料显示,广州天鹰主要从事刨削刀头组件、插入器等原材料或半成品的生产业务。
报告期各期,公司向其采购原材料的金额分别为563.44万元、886.43万元、970.22万元及148.05万元,占营业成本的比例分别达53.92%、38.76%、22.97%及14.35%。2020年-2022年,广州天鹰均为公司第一大供应商。

根据天星医疗报告期内曾任关联方陈灏与公司关联关系认定情况,至2020年10月,广州天鹰已非公司关联方。
二、实控人0元吞超9000万元股权激励,创始人IPO前低价套现2.74亿
除了陈灏的退出,创始人之一聂洪鑫也在天星医疗股权变动过程中,不断减持套现,从公司第一大股东之位跌落,而另一边的董文兴却数次获得免费的股权激励。
1.董文兴0元吞超9000万元股权激励
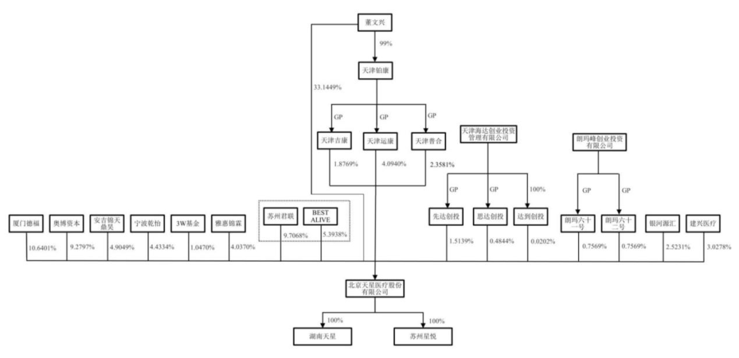
2020年初,天星医疗由聂为、董文兴分别持股39%、61%,当年4月,公司注册资本减至3800万元,二人持股比例变更为93.85%及6.15%。
同时,聂洪鑫与聂为开始解除代持关系,聂为将其所持公司25.66%、25.66%的股权分别转让给聂洪鑫设立的两家持股平台安吉连恩、安吉锦天鼎昊,并基于恢复公司设立之初约定的股权比例,将37.53%的股权转让给董文兴。此外,聂为还将所持公司5%的股权转让给董文兴控制的持股平台天津运康,作为对董文兴的股权激励。
股权转让后,天星医疗由董文兴、安吉连恩、安吉锦天鼎昊及天津运康分别持股43.68%、25.66%、25.66%及5%。
2020年7月及2021年12月,天星医疗分别进行了两轮融资,首次融资中,苏州君联、BEST ALIVE合计向公司增资1亿元,增资价格为19.74元/注册资本,对应公司估值为8.5亿元;第二轮融资中,奥博资本以46.44元/注册资本的价格向公司增资了1.28亿元,公司估值升至21.28亿元,一年半时间估值上涨150.35%。
资料显示,苏州君联的执行事务合伙人为拉萨君祺企业管理有限公司,由君联资本管理股份有限公司出资1000万元设立。另外,苏州君联、BEST ALIVE同受自然人朱立南、陈浩、王能光、李家庆控制,系同一控制下企业。
融资期间,天星医疗还进行着频繁的股权腾挪。2021年2月,董文兴将其持有公司3%的股权转让予其控制的持股平台天津欧康;一个月后,安吉连恩将所持公司部分股权分别转让给苏州君联、厦门德福、宁波乾怡,转让价款合计2亿元。
同年12月,天津欧康、安吉连恩各自以46.44元/注册资本的价格转让部分股权给奥博资本,转让价款分别为5647.06万元、1600万元。
同时,安吉连恩、安吉锦天鼎昊转让公司87.1万元注册资本予天津吉康,厦门德福、苏州君联、BEST ALIVE、宁波乾怡合计转让公司109.44万元注册资本予天津普合。值得一提的是,天津吉康、天津普合均为董文兴控制的持股平台,两次股权转让都是对董文兴的股权激励,且转让价格均为0元。若按同时期向奥博资本股权转让价格计算,这两笔股权价值9127.32万元。
2021年,除了对董文兴免费的股权激励外,天星医疗还通过天津运康对公司员工实施了股权激励,当期,公司产生股份支付费用高达1.16亿元,这也是公司2021年产生巨额亏损的主要原因之一。

2.聂洪鑫IPO前低价套现
2022年1月,安吉连恩再次转让股权套现,将其所持公司剩下的全部股权转让给了3W基金,套现1918.05万元,转让价格为39.47元/注册资本,对应公司估值为18.08亿元,估值较一个月前下降了3.2亿元。
2023年1月,安吉锦天鼎昊同样以低价套现,其以36.9元/注册资本的价格转让股权套现2.55亿元,与同月天星医疗引进外部投资者的增资价格75.42元/注册资本相比,打了5折。
IPO前,天星医疗进行最后一轮融资,拿到了来自雅惠锦霖、建兴医疗、银河源汇、朗玛六十一号、朗玛六十二号、苏州君联、先达创投、思达创投、达到创投合计4500万元增资款,公司估值升至35亿元,较首轮融资时的8.5亿元上涨了3倍。
乐居财经《预审IPO》统计,天星医疗股权变动过程中,聂洪鑫通过安吉连恩、安吉锦天鼎昊累计套现了4.9亿元,IPO前,其以低价套现累计2.74亿元。频繁减持套现后,聂洪鑫持有公司的股权比例缩水,递表前,其通过安吉锦天鼎昊持有公司4.9%的股份,为公司第六大股东。
截至2023年3月末,天星医疗共有19位股东,董文兴直接持有公司33.14%的股权,为公司第一大股东,并通过天津运康、天津普合、天津吉康合计实际控制公司 41.47%股份的表决权,为公司控股股东及实控人。
外部投资机构中,苏州君联、BEST ALIVE合计持有公司15.1%的股份;厦门德福持股10.64%,为第二大股东;奥博资本、宁波乾怡、雅惠锦霖、建兴医疗分别持股9.27%、4.43%、4.04%、3.03%。

三、8成收入来自植入物产品,毛利率面临下滑风险
天星医疗是一家运动医学创新医疗器械企业,主要从事运动医学植入物、有源设备及耗材,以及手术工具的研发、生产与销售,公司产品主要包括聚醚醚酮带线锚钉、带袢钛板等,用于应用于肩关节、膝关节、足/踝关节、髋关节、肘关节、手/腕关节等。
2020年-2022年及2023年第一季度,天星医疗分别实现营业收入2640.72万元、7301.3万元、1.48亿元、3503.68万元,持续增长,2020年-2022年间,营收复合增长率达到136.72%。
尽管营收持续增长,但天星医疗的规模远不及同行科比公司大博医疗、凯利泰、威高骨科、春立医疗等,报告期内,同行营业收入均值分别达13.52亿元、16.31亿元、14.12亿元及3.3亿元。
根据灼识咨询相关报告,2022年,中国运动医学行业的市场规模约为55.8亿元,其中外资品牌所占据的市场份额超过80%,前三大国产企业所占据的份额约为8%,而天星医疗仅占据我国运动医学市场约3%的市场份额。
从具体收入构成来看,运动医学植入物的收入占据绝对比例。报告期内,天星医疗植入物分别实现营收2169.72万元、5840.98万元、1.18亿元及2755.98万元,占比分别为82.16%、80.00%、79.80%及78.66%。
有源设备及耗材是天星医疗第二大收入来源,对收入的贡献虽远低于植入物,不过近年来占比有所提升。报告期内,该产品分别实现收入339.02万元、1008.46万元、2453.34万元、650.45万元,占比已从报告期初的12.84%上升至期末的18.56%。

而从收入的区域性来看,天星医疗的境内主营收入占比超过98%,且华北、华东及华南地区的合计销售占比高达68.47%、64.83%、66.01%、67.98%。
毛利率层面,植入物的毛利率是天星医疗所有产品中最高的,报告期内分别为61.97%、71.75%、74.87%、76.27%,逐年上升,且远高于有源设备及耗材50%左右的毛利率。

不过,与同行业可比公司相比,天星医疗的整体毛利率仍有待提高。报告期内,天星医疗的主营业务毛利率分别为60.43%、68.68%、71.45%和70.55%,同行业毛利率均值分别为76.86%、76.15%、72.82%及66.53%。
未来,天星医疗的毛利率可能存在下滑的风险。2021年,国家医疗保障局发布文件要求,从2022年-2023年,将全面完成DRG/DIP付费方式改革任务。随着该政策的推行,受按病种结算标准化付费的制约影响,高值医用耗材的销售价格和销量存在下降的风险。天星医疗表示,公司产品的销售额和毛利率可能存在下降的风险。
四、期间费用吞噬利润,募资额是总资产近3倍
天星医疗营收持续增长的背后,净利润却出现大额亏损,报告期内,公司取得净利润分别为-5081.33万元、-1.1亿元、4034.43万元及389.5万元,2020年-2021年,公司两年内亏损了1.61亿元,直到2022年才扭亏为盈。
前述天星医疗的巨额亏损主要来自股份支付费用,除此之外,高昂的期间费用也在吞噬着公司利润。报告期内,天星医疗剔除股份支付费用后的期间费用分别为3303.69万元、4946.46万元、6495.28万元及2068.5万元,占营业收入的比例分别为125.11%、67.75%、43.9%及59.04%。
期间费用中,销售费用和研发费用占据大头。报告期各期,天星医疗的销售费用分别为1187.69 万元、3658.62万元、3979.24万元和1025.96万元,占营业收入的比例分别为44.98%、50.11%、26.89%和29.28%,主要由职工薪酬、市场开拓费等构成。

报告期内,天星医疗通过积极参加或举办会议、会展、论坛等形式打造品牌影响力,相应计入销售费用的市场开拓费、办公及差旅费等销售开支随之增加,公司三年一期花费的市场开拓费累计4102.85万元。
另外,在研发方面,天星医疗投入的力度也较大,报告期内,公司研发费用分别为1504.99万元、2116.46万元、1829.86万元和698.25万元,占营业收入的比例分别为56.99%、28.99%、12.37%和19.93%。
公司研发费用率远高于同行业可比公司研发费用率均值,后者为6.18%、7.24%、10.63%及10.26%。

此次IPO,天星医疗拟募集资金10.93亿元,金额为公司总资产3.82亿元的2.86倍。接近11亿的募资额与公司目前体量相比,可谓“狮子大开口”。
其募集资金将继续用于扩大公司在营销及研发方面的投入,据招股书,天星医疗将投入2.19亿元用于产品研发项目,1.33亿元用于营销网络项目。

而其中大部分用于发放薪酬及福利,产品研发项目中,天星医疗拟将9606.05万元用于研发人员费用;营销网络项目中,9483万元将用于薪酬与福利。

另外,天星医疗拟用3亿募集资金来补充流动资金,但招股书显示,公司账上并不差钱。2021年、2022年及2023年第一季度,公司资产负债率均未超过20%,且各期均无长短期借款,相反账上货币资金却异常充足。
2021年末,公司账上就有2亿元货币资金,到2023年第一季度末增加到2.93亿元,占其总资产的比例超75%。
附:天星医疗上市发行有关中介机构
保荐人:中国国际金融股份有限公司
主承销商:中国国际金融股份有限公司
联席主承销商:中国银河证券股份有限公司
发行人律师:北京市中伦律师事务所
审计机构:安永华明会计师事务所(特殊普通合伙)
资产评估机构:亚泰兴华(北京)资产评估有限公司